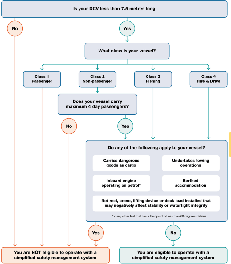
AMSA have announced changes to Marine Orders 504 come into effect on 1 June 2025. This means that if you are a Domestic Commercial Vessel operator you will need to modify your Safety Management System (SMS).
Modifications and amendments include
- Fatigue Mangement
- Drug and Alcohol policy
- Operations and emergencies
- Master and designated person
- Assembly stations
- Vessel Stability

Is your safety management system up to date? Salus can help modify your SMS. For more information please contact us or take a look at https://www.amsa.gov.au/changes-safety-management-system-requirements-1-june-2025.

Discover more from SALUS MARITIME
Subscribe to get the latest posts sent to your email.
Published by Richard Hewson
Richard Hewson is a Tasmania-based ships captain, marine surveyor, and experienced sailor with a lifelong connection to the sea. With experience in project management and vessel commissioning, he has operated and raced a wide range of vessels—from dinghies and Maxi yachts to tankers, icebreakers and research vessels.
Richard has competed in major offshore events including the Sydney to Hobart, Fastnet, Middle Sea, and Transatlantic races including the Mini Transat. In 2012, he skippered the winning yacht in the Clipper Round the World Race. He has sailed to every continent and explored all corners of the world from Antarctica to south pacific atols and recently completed a three-year family voyage from the Netherlands to Tasmania.
Richard holds a Master Class 1 (unrestricted), RYA Yachtmaster Ocean, Engineering (1200kw) and commercial diving certifications, and is an AMSA-accredited marine surveyor. He is also affiliated with the Australasian Institutes of Marine Surveyors and is passionate about all things that float.
View more posts